中国太平保险集团被罚40万元:向监管报送的报告报表数据不准确
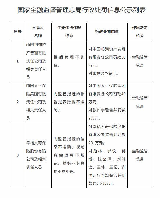
4月24日金融一线消息,国家金融监督管理总局行政处罚信息公示列表显示,中国太平保险集团有限责任公司因向监管报送的报告报表数据不准确,被罚款40万元,相关责任人员张作学被警告并罚款7万元。

4月24日金融一线消息,国家金融监督管理总局行政处罚信息公示列表显示,中国太平保险集团有限责任公司因向监管报送的报告报表数据不准确,被罚款40万元,相关责任人员张作学被警告并罚款7万元。

4月23日,伊朗多名主要领导人回应了美国总统特朗普宣称伊朗正处于严重政治分裂中的说法。 伊朗总统佩泽希齐扬、司法总监穆赫辛尼-埃杰伊、议长卡利巴夫和外长阿拉格齐先后发表了一系列相似的声明,否认...
来源:期货日报 受地缘冲突升级与国内经济景气水平回升双重因素影响,3月全国期货市场交投热度显著攀升,单月成交量与成交额同比增长均超六成;一季度,全国期货市场累计成交数据同样表现亮眼。 ...
财联社4月10日讯(记者 彭科峰) 全民疯抢国债的现象再度上演。今日上午8点半,2026年储蓄国债(电子式)正式发售,再度引发抢购风潮,“怎么开售没几分钟就卖光了”的抱怨频繁出现在各大社交媒体...
熬过了这两天的小雨绵绵 长沙人即将迎来一场“暴脾气”的天气过程 根据长沙市气象部门最新预报 预计3月29日下午到30日白天 有一次大到暴雨过程 最大雨强达到30~50毫米/小时 市民朋友务必提前做好防...
美国内政部长伯古姆周日表示,在本周末于东京举行的印太能源安全论坛上,亚太地区的盟国与美国公司达成了22项价值570亿美元的交易。 伯古姆在接受采访时还表示,日本有兴趣购买更多的美国石油。 ...
韩国国会周四通过了一项有关韩国根据两国间的一项贸易协议向美国作出 3500 亿美元投资承诺的特别法案。这项法案是在执政党首次提出该提议约三个月后获得通过的。 该法案在国会全体会议上获得通过,并...