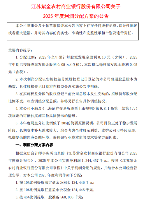
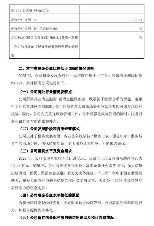
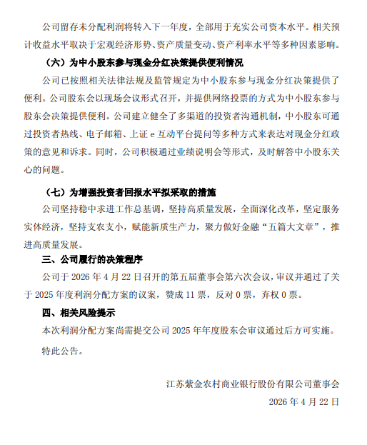
紫金银行发布2025年年度利润分配方案 拟10派0.5元
4月23日金融一线消息,紫金银行发布2025 年年度利润分配方案,拟以每股派发现金股利0.05元(含税)。



炒股就看金麒麟分析师研报,权威,专业,及时,全面,助您挖掘潜力主题机会! 2026年一季度,A股市场在多重因素影响下,走势较为震荡。天相投顾数据显示,相对于去年年末,公募整体权益仓位在今年一季...
证券时报·数据宝统计,3月18日共有51只个股现身大宗交易平台,累计成交量0.90亿股,累计成交额12.08亿元,其中27只个股交易额超千万元。上能电气交易额最高,大宗交易共3笔,成交额1.25亿...
美以这两个盟友正持续加大对伊朗基础设施的打击力度,并计划袭击其能源设施。 社交媒体周六发布的视频显示,据报道遭以色列空袭后,伊朗马赫沙尔石化区一处工厂上空浓烟滚滚。 特拉维夫讯 —— 美国...
3月18日,克而瑞发布中国房地产企业代建综合能力榜单 远洋集团旗下代建平台——远洋建管一举斩获四项殊荣: 2025中国房地产企业代建综合能力TOP10 2025中国房地产优秀商业代建企...
雷递网 雷建平 4月16日 思格新能源(上海)股份有限公司(简称:“思格新能”,股票代码:“06656”)今日在港交所上市。 思格新能发售1357.39万股,发行价324.2港元,募资总额44亿港元...
金吾财讯 | 美图公司(01357)午后股价持续下探,午后维持低位,截至发稿,下跌6.75%,报4.42港元,成交额3.1亿港元。 消息面上,高盛发表研究报告指,美图2025年纯利大致符合指引,按年跌...